sm_operation_mode
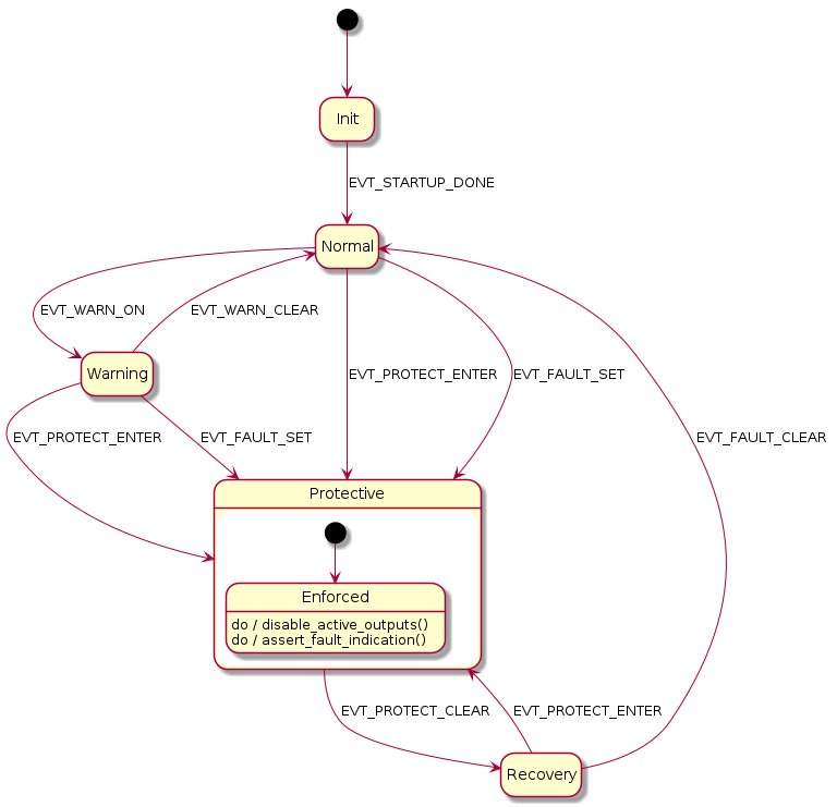
State machine managing normal warning protective and recovery modes.
Inherited Component
Inherited Requirements
Relationship Diagram
SW Unit Relations
Incoming Relations
Relation |
UML Type |
Visibility |
Source Unit |
Description |
|---|---|---|---|---|
composition |
private |
Runtime supervisor embeds operation mode state machine. |
Data Types
Internal runtime context for sm_operation_mode.
Struct Members
Name |
Type |
Description |
|---|---|---|
sm_state |
Operation mode state. |
|
startup_complete |
Startup completion flag. |
|
degraded_mode |
Degraded mode flag. |
|
transition_tick |
Last transition tick. |
Event payload handled by sm_operation_mode.
Struct Members
Name |
Type |
Description |
|---|---|---|
signal_id |
Operation mode event id. |
|
init_ok |
Init completed input. |
|
fault_present |
Fault presence input. |
|
shutdown_request |
Shutdown request input. |
Result code for sm_operation_mode operations.
Enum Members
Name |
Value |
Description |
|---|---|---|
OK |
0 |
Mode transition applied. |
INVALID_TRANSITION |
1 |
Transition invalid for state. |
DEGRADED_MODE |
2 |
Transitioned to degraded mode. |
Attributes
Attribute |
Type |
Visibility |
Description |
|---|---|---|---|
ctx |
private |
Runtime context for sm_operation_mode state timing and error tracking. |
Methods
dispatch
Return Type: sm_operation_mode_result
Visibility: public
Description: Process one sm_operation_mode event and update runtime outputs.
Parameters
Name |
Type |
Direction |
Description |
|---|---|---|---|
event |
in |
Process one sm_operation_mode event and update runtime outputs. |
init
Return Type: sm_operation_mode_result
Visibility: public
Description: Initialize sm_operation_mode runtime state and dependencies.
Dynamic Behaviour
State Machines
sm_operation_mode_state
This state machine defines high level operating mode transitions across Init Normal Warning Protective and Recovery and documents how warning events safety triggers and fault lifecycle events govern mode arbitration and output policy.
Sequence Diagrams
SEQ-001_Runtime_Event_Orchestration
Primary runtime interoperability sequence showing scheduler tick propagation through dispatcher fan-out and deterministic active-object processing order across monitoring control safety diagnostics and communication units.